七人拼团:创新模式与丰厚奖励机制解析
来源:
安徽五一信息科技有限公司
日期:2024-09-11 17:25:48
点击:2539
属于:公司新闻
一、七人拼团模式概述
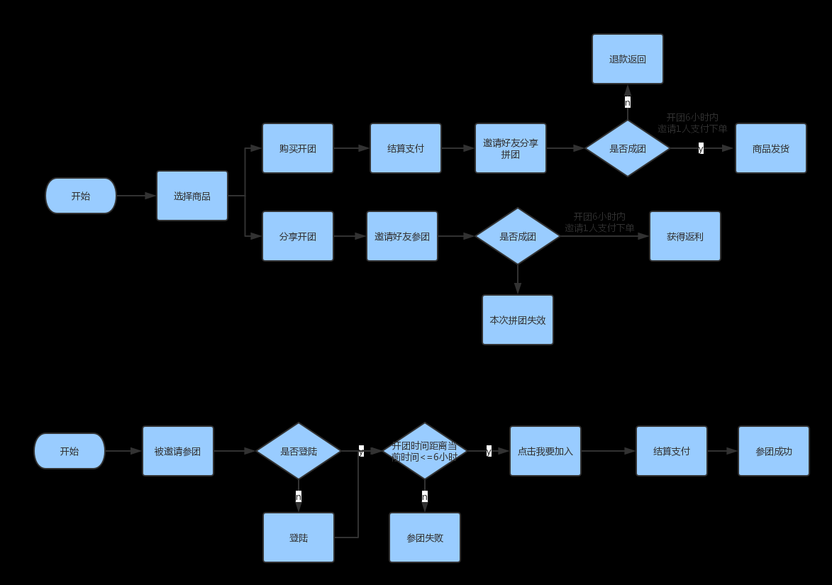
七人拼团模式作为一种创新的电商模式,将商品销售与拼团玩法巧妙结合,在电商领域中脱颖而出。这种模式以其独特的魅力吸引了众多参与者,实现了快速裂变并极大地增加了客户黏性。
在七人拼团模式中,每个拼团由七人组成。参与者购买指定商品或礼包后,即可成为团长并获得六个空位。团长可以通过分享链接或二维码邀请其他用户参与拼团,也可等待系统自动匹配其他用户加入。例如,小明在即拼商城购买了价值 499 元的礼包,成为团长后,他积极分享拼团链接,成功邀请了朋友小红和小刚加入,获得了直推奖励。小红和小刚又分别邀请了自己的朋友,最终完成了七人拼团。
七人拼团模式的优点众多。首先,它为用户提供了一次投资终身收益的机会。用户仅需购买一次礼包即可参与拼团活动,持续获得奖励和利润。其次,该模式具有上下互助和左右互助的特点。用户通过分享和推荐,帮助上级或下级完成拼团,实现互惠共赢。同时,系统的公排和滑落机制让用户可以进入其他用户的拼团,为其贡献奖励并获得点位奖励。再者,二二滑落的玩法使得拼团规模能够快速扩大,提高分裂速度和引流效果。此外,用户购买的礼包都是具有真实价值和消费需求的实物产品或服务,避免了虚假炒作或资金盘的问题。最后,自动化奖励发放机制保证了公正性和透明度,用户的排位和奖励完全由系统自动计算和发放,无需人为干预或操纵。
二、三大奖励机制详解
(一)直推奖:激发推广动力
在七人拼团模式中,直推奖起着至关重要的作用。当用户成功推荐新用户加入拼团时,便可获得直推奖。例如,在某些平台中,每成功推荐一个新用户购买价值 499 元的商品,推荐人将立即获得 100 元的直推奖励。这一奖励机制极大地激发了用户的推广热情,促使他们积极主动地去邀请身边的朋友、家人和同事加入拼团。
直推奖的设置不仅让用户获得了实际的经济收益,还增加了用户之间的互动和社交性。用户在推荐过程中,会向被推荐人介绍拼团的优势和好处,从而提高了被推荐人的参与度。同时,直推奖也为平台带来了更多的新用户,扩大了平台的用户基础。
(二)滑落奖:保障用户收益
滑落奖是七人拼团模式中的另一个重要奖励机制。当拼团空位由系统自动填充时,推荐人将获得滑落奖。这一机制确保了即使用户的推广力度有限,也能通过系统的自动填充获得一定的回报。
例如,在一些平台中,当推荐人的拼团空位由系统自动填充时,推荐人将获得 60 元的滑落奖励。这种奖励机制不仅增加了用户的收益,还提高了用户的参与度和满意度。用户在参与拼团的过程中,不再仅仅依赖于自己的推广能力,还可以通过系统的自动填充获得一定的收益,从而更加积极地参与拼团活动。
(三)团队奖:肯定长期努力
团队奖是对用户长期努力与团队建设的肯定。当用户成功构建完整的七星拼团时,将获得团队奖。这一奖励机制激励着用户不断努力,扩大自己的团队规模,提高团队的凝聚力和战斗力。
在一些平台中,团队奖的金额高达 600 元。当用户成功构建一个完整的七星拼团时,不仅可以获得每位新用户带来的直推奖,还可以获得团队奖,总计 1200 元。这种高额的奖励机制吸引了众多用户积极参与拼团活动,努力构建自己的团队。
团队奖的设置不仅让用户获得了丰厚的经济收益,还增强了用户的团队意识和合作精神。用户在参与拼团的过程中,会积极与团队成员沟通和协作,共同完成拼团任务,从而提高了团队的凝聚力和战斗力。同时,团队奖也为平台带来了更多的用户和流量,促进了平台的发展和壮大。
三、互助合作机制
(一)上帮下机制
在七人拼团模式中,上帮下机制发挥着重要作用。当团长推荐的用户快速完成自己的拼团并继续开启新团时,他们会自动加入团长的团队,帮助团长完成拼团并赚取点位奖励。这种机制确保了团队内部的互助与协作,让团长在推广力度有限的情况下,也能借助下级用户的力量完成拼团。例如,小王作为团长,推荐了小张、小李等用户。小张在完成自己的拼团后,立即加入小王的团队,帮助小王填充空位。小张在这个过程中不仅获得了点位奖励,还增强了与小王之间的联系,形成了良好的互助关系。
(二)下帮上机制
下帮上机制进一步增强了团队的凝聚力。如果团长的推荐用户推广能力强,他们在完成自己的拼团后继续开新团时,新团会优先出现在团长的团队中,从而确保团长与推荐用户之间的紧密联系和持续合作。比如,小赵是团长推荐的用户,小赵的推广能力非常强,迅速完成了自己的拼团。在开新团时,小赵的新团优先出现在团长的团队中,为团长带来了更多的机会和收益。这种下帮上的机制激励着团长积极推荐有能力的用户,同时也让推荐用户感受到自己的价值和重要性。
(三)左右互助机制
左右互助机制实现了团队之间的互助与协作。当团长的某个推荐用户快速完成拼团时,如果他们还没有帮助团长完成拼团,他们新开的团会出现在团长其他推荐用户的团队中,实现团队之间的互助与协作。这种机制进一步增强了整个拼团社区的凝聚力与合作氛围。例如,小孙和小周都是团长的推荐用户,小孙快速完成了拼团,但还没来得及帮助团长完成拼团。此时,小孙新开的团会出现在小周的团队中,帮助小周完成拼团。这种左右互助的机制让团队成员之间的联系更加紧密,共同为实现拼团目标而努力。
通过上帮下、下帮上、左右互助等机制,七人拼团模式成功地增强了团队凝聚力与合作氛围,促进了用户之间的互助合作。这种互助合作机制不仅为用户带来了实际的收益和回报,更在无形中培养了用户之间的团队精神和合作意识,为电商行业的发展注入了新的活力。
总之,七人拼团模式作为一种创新的电商模式,具有快速裂变、增加客户黏性等优势。虽然在发展过程中面临一些风险,但只要平台合理运用,不断优化和创新,就能够实现用户与平台的双赢,为电商行业的发展带来新的机遇和挑战。值得我们继续探索和期待。
本文来源:安徽五一信息科技软件,转载请注明出处!如果需要营销型网站建设、微商城、小程序商城、多端小程序 请联系我们!
扫一扫,加我微信
七人拼团模式作为一种创新的电商模式,将商品销售与拼团玩法巧妙结合,在电商领域中脱颖而出。这种模式以其独特的魅力吸引了众多参与者,实现了快速裂变并极大地增加了客户黏性。
在七人拼团模式中,每个拼团由七人组成。参与者购买指定商品或礼包后,即可成为团长并获得六个空位。团长可以通过分享链接或二维码邀请其他用户参与拼团,也可等待系统自动匹配其他用户加入。例如,小明在即拼商城购买了价值 499 元的礼包,成为团长后,他积极分享拼团链接,成功邀请了朋友小红和小刚加入,获得了直推奖励。小红和小刚又分别邀请了自己的朋友,最终完成了七人拼团。

七人拼团模式的优点众多。首先,它为用户提供了一次投资终身收益的机会。用户仅需购买一次礼包即可参与拼团活动,持续获得奖励和利润。其次,该模式具有上下互助和左右互助的特点。用户通过分享和推荐,帮助上级或下级完成拼团,实现互惠共赢。同时,系统的公排和滑落机制让用户可以进入其他用户的拼团,为其贡献奖励并获得点位奖励。再者,二二滑落的玩法使得拼团规模能够快速扩大,提高分裂速度和引流效果。此外,用户购买的礼包都是具有真实价值和消费需求的实物产品或服务,避免了虚假炒作或资金盘的问题。最后,自动化奖励发放机制保证了公正性和透明度,用户的排位和奖励完全由系统自动计算和发放,无需人为干预或操纵。
二、三大奖励机制详解
(一)直推奖:激发推广动力
在七人拼团模式中,直推奖起着至关重要的作用。当用户成功推荐新用户加入拼团时,便可获得直推奖。例如,在某些平台中,每成功推荐一个新用户购买价值 499 元的商品,推荐人将立即获得 100 元的直推奖励。这一奖励机制极大地激发了用户的推广热情,促使他们积极主动地去邀请身边的朋友、家人和同事加入拼团。
直推奖的设置不仅让用户获得了实际的经济收益,还增加了用户之间的互动和社交性。用户在推荐过程中,会向被推荐人介绍拼团的优势和好处,从而提高了被推荐人的参与度。同时,直推奖也为平台带来了更多的新用户,扩大了平台的用户基础。
(二)滑落奖:保障用户收益
滑落奖是七人拼团模式中的另一个重要奖励机制。当拼团空位由系统自动填充时,推荐人将获得滑落奖。这一机制确保了即使用户的推广力度有限,也能通过系统的自动填充获得一定的回报。
例如,在一些平台中,当推荐人的拼团空位由系统自动填充时,推荐人将获得 60 元的滑落奖励。这种奖励机制不仅增加了用户的收益,还提高了用户的参与度和满意度。用户在参与拼团的过程中,不再仅仅依赖于自己的推广能力,还可以通过系统的自动填充获得一定的收益,从而更加积极地参与拼团活动。
(三)团队奖:肯定长期努力
团队奖是对用户长期努力与团队建设的肯定。当用户成功构建完整的七星拼团时,将获得团队奖。这一奖励机制激励着用户不断努力,扩大自己的团队规模,提高团队的凝聚力和战斗力。
在一些平台中,团队奖的金额高达 600 元。当用户成功构建一个完整的七星拼团时,不仅可以获得每位新用户带来的直推奖,还可以获得团队奖,总计 1200 元。这种高额的奖励机制吸引了众多用户积极参与拼团活动,努力构建自己的团队。
团队奖的设置不仅让用户获得了丰厚的经济收益,还增强了用户的团队意识和合作精神。用户在参与拼团的过程中,会积极与团队成员沟通和协作,共同完成拼团任务,从而提高了团队的凝聚力和战斗力。同时,团队奖也为平台带来了更多的用户和流量,促进了平台的发展和壮大。

三、互助合作机制
(一)上帮下机制
在七人拼团模式中,上帮下机制发挥着重要作用。当团长推荐的用户快速完成自己的拼团并继续开启新团时,他们会自动加入团长的团队,帮助团长完成拼团并赚取点位奖励。这种机制确保了团队内部的互助与协作,让团长在推广力度有限的情况下,也能借助下级用户的力量完成拼团。例如,小王作为团长,推荐了小张、小李等用户。小张在完成自己的拼团后,立即加入小王的团队,帮助小王填充空位。小张在这个过程中不仅获得了点位奖励,还增强了与小王之间的联系,形成了良好的互助关系。
(二)下帮上机制
下帮上机制进一步增强了团队的凝聚力。如果团长的推荐用户推广能力强,他们在完成自己的拼团后继续开新团时,新团会优先出现在团长的团队中,从而确保团长与推荐用户之间的紧密联系和持续合作。比如,小赵是团长推荐的用户,小赵的推广能力非常强,迅速完成了自己的拼团。在开新团时,小赵的新团优先出现在团长的团队中,为团长带来了更多的机会和收益。这种下帮上的机制激励着团长积极推荐有能力的用户,同时也让推荐用户感受到自己的价值和重要性。
(三)左右互助机制
左右互助机制实现了团队之间的互助与协作。当团长的某个推荐用户快速完成拼团时,如果他们还没有帮助团长完成拼团,他们新开的团会出现在团长其他推荐用户的团队中,实现团队之间的互助与协作。这种机制进一步增强了整个拼团社区的凝聚力与合作氛围。例如,小孙和小周都是团长的推荐用户,小孙快速完成了拼团,但还没来得及帮助团长完成拼团。此时,小孙新开的团会出现在小周的团队中,帮助小周完成拼团。这种左右互助的机制让团队成员之间的联系更加紧密,共同为实现拼团目标而努力。
通过上帮下、下帮上、左右互助等机制,七人拼团模式成功地增强了团队凝聚力与合作氛围,促进了用户之间的互助合作。这种互助合作机制不仅为用户带来了实际的收益和回报,更在无形中培养了用户之间的团队精神和合作意识,为电商行业的发展注入了新的活力。
总之,七人拼团模式作为一种创新的电商模式,具有快速裂变、增加客户黏性等优势。虽然在发展过程中面临一些风险,但只要平台合理运用,不断优化和创新,就能够实现用户与平台的双赢,为电商行业的发展带来新的机遇和挑战。值得我们继续探索和期待。
本文来源:安徽五一信息科技软件,转载请注明出处!如果需要营销型网站建设、微商城、小程序商城、多端小程序 请联系我们!

扫一扫,加我微信
上一文章:没有了


